首页
馆务信息
机构概况
财政预决算
权责清单
柳档资讯
局馆动态
部门、县区动态
通知公告
图片新闻
服务大厅
查档指南
开放档案目录
预约查档
全国档案查询利用服务平台
馆藏纵览
馆藏简介
编研成果
专题展览
VR展厅
柳州风物
专题专栏
建党百年 龙城记忆
业务专题
党建专题
廉政建设
绩效宣传
档案征集
搜索
搜索
首页
馆务信息
柳档资讯
服务大厅
馆藏纵览
专题专栏
档案征集
首页
>
馆务信息
>
财政预决算
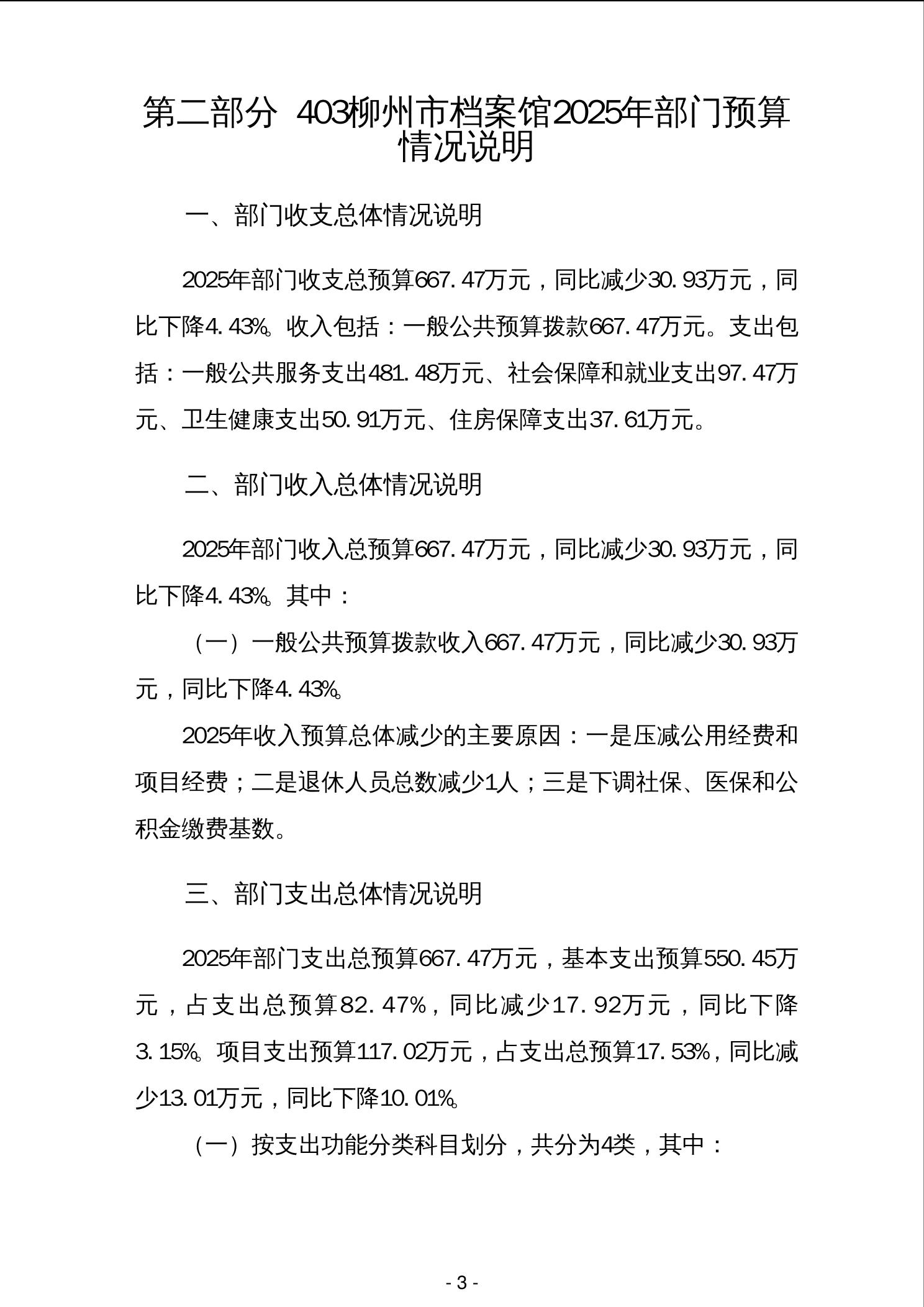
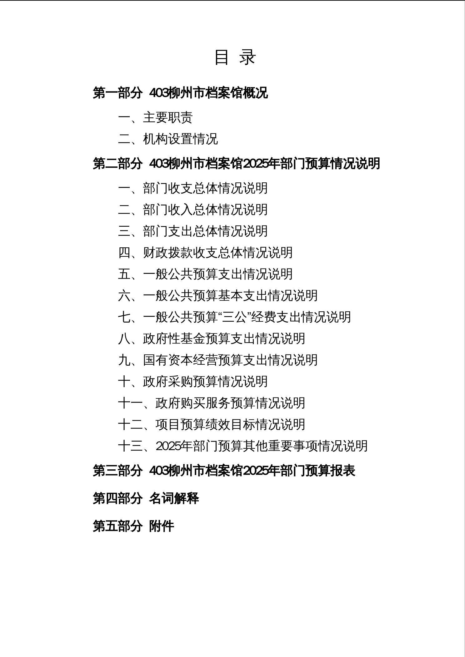
403柳州市档案馆2025年部门预算公开说明
来源: 柳州市档案馆
发布日期: 2025-02-10 17:15
作者:
相关附件:
403柳州市档案馆2025年部门预算公开说明(文字版).docx
附件:403柳州市档案馆2025年部门预算公开说明.pdf
相关文档:
403柳州市档案馆2025年部门预算公开说明
来源: 柳州市档案馆
发布日期:2025-02-10 17:15
作者:
相关附件:
403柳州市档案馆2025年部门预算公开说明(文字版).docx
附件:403柳州市档案馆2025年部门预算公开说明.pdf
相关文档:
国家档案馆
柳州市人民政府门户网站
联系我们
|
网站地图
|
版权声明
|
意见建议
主办单位:柳州市档案馆 热线电话:0772-2826726
地址:柳州市三中路66号(市委大院内)
桂ICP备05000415号
桂公安网备
45020502000016号